单样本 t 检验(One-Sample t-Test)
什么是单样本 t 检验?
单样本 t 检验是一种统计假设检验方法,用于判断未知的总体均值是否与某个特定值存在显著差异。
简单来说,当你有一组样本数据,想知道这组数据所代表的总体平均值是否等于(或不等于)某个你关心的数值时,就可以使用单样本 t 检验。
什么时候可以使用这个检验?
单样本 t 检验适用于连续型数据。你的数据应该是来自正态分布总体的随机样本。
如果数据不是正态分布怎么办?
- 如果样本量很小,你可能无法对正态性进行检验,这时需要依靠你对数据本身的理解来判断。
- 当无法安全地假设正态性时,可以使用非参数检验(如 Wilcoxon 符号秩检验),这类检验不要求数据服从正态分布。
单样本 t 检验的前提假设
进行有效的单样本 t 检验,数据需要满足以下条件:
| 假设条件 | 说明 |
|---|---|
| 独立性 | 数据值之间相互独立,互不影响 |
| 连续性 | 数据是连续型变量(如身高、体重、成绩等) |
| 随机抽样 | 数据来自总体的简单随机样本 |
| 正态性 | 总体被假设为正态分布 |
实际案例:能量棒蛋白质含量检验
问题背景
假设我们从多家商店随机收集了 31 根能量棒,想检验这些能量棒是否符合包装上标注的 20 克蛋白质。
样本数据
下表展示了 31 根能量棒的蛋白质含量(单位:克):
能量棒蛋白质含量(克)
20.69 27.46 22.15 19.85 21.29 24.75 20.75 22.91 25.34 20.33 21.54 21.08 22.14 19.56 21.10 18.04 24.12 19.95 19.72 18.28 16.26 17.46 20.53 22.12 25.06 22.44 19.08 19.88 21.39 22.33 25.79
观察数据可以发现,即使他们的标签上都写着20g,但有些能量棒的蛋白质含量低于 20 克,有些高于 20 克。那么标注是否和实际“相符”、合规呢?由于这种浮动性,导致不同的人可能有不同的看法。但统计检验提供了一种客观的方法,让每个人对同一组数据得出相同的结论。
检验下数据是否适用
在进行单样本 t 检验之前,我们需要确认数据是否满足检验的前提条件:
独立性:一根能量棒的蛋白质含量不会影响另一根。如果所有样本都来自同一生产批次,那就不满足独立性了。
连续性:蛋白质含量是连续型数据。
随机抽样:假设这些能量棒是从市场上随机购买的(混合了多个批次)。
正态性:对于大样本,我们可以通过图形或检验来验证这一假设。
结论:t 检验是合适的分析方法。
数据初步探索
在正式分析之前,先看一下数据的分布情况。
图 1:能量棒蛋白质含量的直方图和描述统计
描述统计结果:
- 样本量 (n):31
- 样本均值 (x̄):21.40 克
- 样本标准差 (s):2.54 克
- 标准误 (SE):0.456 克
从统计结果来看,样本平均值 21.40 克高于标签声称的 20 克。但这个差异是否具有统计学意义?换句话说,这个差异是真实存在的,还是仅仅由于抽样误差造成的?
如何进行单样本 t 检验
第一步:计算样本均值与假设值的差异
$$\bar{x} - \mu_0 = 21.40 - 20 = 1.40$$
第二步:计算标准误
标准误(Standard Error)衡量的是样本均值的抽样变异程度:
$$SE = \frac{s}{\sqrt{n}} = \frac{2.54}{\sqrt{31}} = 0.456$$
第三步:计算 t 统计量
$$t = \frac{\bar{x} - \mu_0}{SE} = \frac{1.40}{0.456} = 3.07$$
第四步:确定显著性水平和临界值
- 设定显著性水平 (α):我们愿意承担 5% 的风险,即 α = 0.05
- 计算自由度:df = n - 1 = 31 - 1 = 30
- 查找临界值:在 α = 0.05、df = 30 的条件下,双侧检验的临界值为 ±2.042
第五步:做出统计决策
比较 t 统计量与临界值:
- 我们的 t 值 = 3.07
- 临界值 = ±2.042
- 因为 3.07 > 2.042,所以我们拒绝原假设
结论:有足够的证据表明,能量棒的实际蛋白质含量与标签声称的 20 克存在显著差异。标签可能需要更正,或者生产过程需要改进。
统计学细节
假设检验的正式表述
原假设(H₀):总体均值等于 20 克
$$H_0: \mu = 20$$
备择假设(H₁):总体均值不等于 20 克
$$H_a: \mu \neq 20$$
这是一个双侧检验。我们检验的是总体均值是否在任一方向上与 20 克不同。
t 统计量公式
$$t = \frac{\bar{x} - \mu_0}{s / \sqrt{n}}$$
其中:
- \bar{x} = 样本均值
- \mu_0 = 假设的总体均值(本例中为 20)
- s = 样本标准差
- n = 样本量
统计决策规则
将 t 统计量与临界值进行比较,有两种可能的结果:
| 情况 | 条件 | 结论 |
|---|---|---|
| 不拒绝 H₀ | -2.042 ≤ t ≤ 2.042 | 没有足够证据说明总体均值与 20 不同 |
| 拒绝 H₀ | t < -2.042 或 t > 2.042 | 有足够证据说明总体均值与 20 不同 |
正态性检验
为什么要检验正态性?
正态性假设对于小样本尤为重要,对于大样本则相对宽松。
正态分布的特点:
- 对称性:分布在中心两侧是对称的
- 无极端值:没有异常值(outliers)
图 4:正态 Q-Q 图
图 5:JMP 软件正态性检验结果
结论:可以继续假设能量棒数据服从正态分布。
数据不是正态分布怎么办?
| 情况 | 建议 |
|---|---|
| 样本量很小,无法检验正态性 | 依靠对数据的专业理解来判断 |
| 已知数据不是正态分布 | 使用非参数检验(如 Wilcoxon 符号秩检验) |
| 样本量较大但正态性检验被拒绝 | 同样建议使用非参数检验 |
理解 p 值
图 6:自由度为 30 的 t 分布
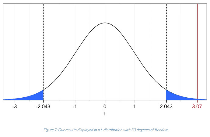
图 7:我们的检验结果在 t 分布中的位置
p 值的含义
p 值 = 0.0046
这意味着:如果总体均值真的是 20 克,那么我们观察到样本均值为 21.4 克(或更极端)的概率只有约 0.46%(大约万分之 46)。
由于这个概率非常小(小于我们设定的 5% 显著性水平),我们有充分的理由拒绝原假设。
使用软件进行单样本 t 检验
图 8:JMP 软件的单样本 t 检验输出结果
软件输出通常包含:
- 原假设值:20
- 样本均值:21.40
- 样本标准差:2.54
- t 统计量:3.07
- p 值(双侧):0.0046
软件还会同时显示单侧检验的结果,但在本例中我们关注的是双侧检验。
总结
单样本 t 检验的完整流程
1. 提出假设
├── H₀: μ = μ₀(原假设)
└── H₁: μ ≠ μ₀(备择假设,双侧)
2. 检查前提条件
├── 独立性
├── 连续性
├── 随机抽样
└── 正态性
3. 计算检验统计量
└── t = (x̄ - μ₀) / (s / √n)
4. 确定临界值或 p 值
├── 设定 α(通常为 0.05)
└── 查找 t 临界值或计算 p 值
5. 做出统计决策
├── |t| > 临界值 → 拒绝 H₀
└── |t| ≤ 临界值 → 不拒绝 H₀
6. 得出实际结论
关键公式速查
| 公式 | 说明 |
|---|---|
| t = \frac{\bar{x} - \mu_0}{s / \sqrt{n}} | t 统计量 |
| SE = \frac{s}{\sqrt{n}} | 标准误 |
| df = n - 1 | 自由度 |
本例结论
能量棒的实际蛋白质含量(均值 21.40 克)显著高于标签声称的 20 克(t = 3.07, df = 30, p = 0.0046)。建议更新产品标签或调整生产工艺。
版权声明:本文内容整理自 JMP Statistical Knowledge Portal,仅供学习交流使用。





